
按照現在每年50%的增速,7年后每天將產生10億包裹,目前每家快遞公司的快遞員都在10萬以上,人力資源昂貴、密集勞動力管理粗放等問題出現,地面運輸和人力已經無法滿足快遞企業的需求。
從技術上來說,無人機使用已經非常成熟,亞馬遜用無人機送貨的場景喚起了快遞大佬們“快遞上天”的幻想。
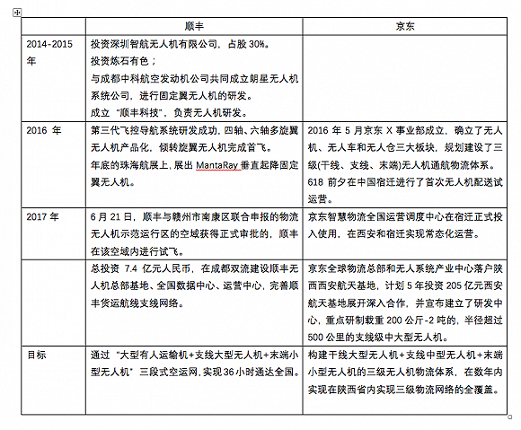
隨著順豐大型無人機曝光,眾多媒體稱順豐無人機將“全面商用”,京東2017年以來也在制定包括干線、支線、末端配送的三級通航無人機物流網絡布局,但這條路究竟還有多遠?
飛到農村去的京東無人機
八月的江蘇宿遷已經進入雨季,雷雨交加使每天十點的無人機飛行計劃擱淺。位于宿遷的京東無人機調度中心負責人告訴界面新聞記者,由于天氣影響無人機“已經一周沒飛了”,7月份只飛了21天。
在京東位于宿遷電商產業園區內、京東亞洲一號倉旁邊,有一棟占地數十畝的二層小樓,這里是京東的無人機調度中心。
一樓大廳中展示了京東的無人機機型,從第一代旋翼機到現在的主力機型“Y3”。二樓有數十臺無人機模擬器供學員進行模擬飛行,當陰雨天不能進行飛行時,四名教員就在這里進行教學。負責人告訴記者,這些學員從全國各地應召而來。
京東的主力機型Y-3
二樓的一個小房間里,一塊大屏幕上顯示了所有京東無人機的飛行狀況,包括定位、時速、飛行時間和包裹、訂單的參數。無人機飛行時,兩名運營人員在大屏幕前進行監控。
調度大屏幕

位于二樓的無人機模擬飛行器
今年618京東宣布在宿遷和西安開始無人機“常態化運營”。負責人介紹,目前宿遷已開通四條線路,每天飛行2-8個架次,最遠到2.5公里之外的村莊,飛行往返時間20分鐘。自5月開始運營以來,每周運輸貨物30公斤左右、18單左右。界面新聞記者在歷史寄送數據中看到,每架次的訂單量在1-3個左右。
為什么量這么少?為什么不選擇需求更大的村莊?原因是多旋翼機無人機有諸多限制。
所有的包裹來自隔壁的京東“宿豫區配送中心”,要求體積、重量和目的地合適,其余包裹需人力進行配送。舉例來看,體積要求是40*40*40厘米,這意味著連一提衛生紙都無法運輸。
另一方面,無人機抗風抗雨能力有限,受惡劣天氣影響大。此外,小型無人機的飛行高度只有100米,根據相關規定,不能在城市主干道、居民區和高樓區上空飛行。諸多限制縮小了可配送的范圍,所以無人機運力并不能取代地面運力。
與一些報道中無人機直接配送給買家不同,考慮到安全和降落要求等多種因素,目前京東無人機配送的還不是“最后一公里”——無人機的降落點是村委會等公共場所,需由村民自取。
成本方面,目前宿遷配備4架無人機,一套標配的無人機系統大概需要15萬元;每架自帶電池4組,此外備用電池10組,每組電池3萬元左右,使用壽命5-6年;每飛行一次電池損耗費用約20元。總共算下來,成本不菲。
對于成本,京東無人機項目負責人劉艷光對界面新聞記者表示,她很難給出一個準確的答復:“隨著數據的積累,應用場景會越來越清晰。”
劉艷光表示,多旋翼機適合偏遠山村等地方,“隔山跑死馬”,未來京東會開發更多的機型,實現全品類的覆蓋。
一名知情人士對界面新聞記者表示,目前多旋翼機在業內的總體成本下限為8元/公斤/公里,數倍于城市快遞員的配送成本,但卻低于農村的物流成本。
一方面,根據商務部發布2017上半年全國農村電子商務運行情況,2017上半年農村網絡零售規模同比增長38.1%,高出城市4.9%。
但從電商平臺的反應來看,農村電商業務一直是“賠本賺吆喝”:京東曾推出了農村電商部門,后被取消;阿里也剛剛暫停了村淘業務,究其原因都是物流成本太高。
在參觀的最后,界面新聞記者見到了京東宿遷調度中心的9名員工:一位負責人、4名無人機教員和負責維修維護4人。
在宿遷,除了這個無人機調度中心,京東在宿遷還有全國呼叫中心(客服)、云計算中心、亞洲一號倉和京東商城等項目。
但這個無人機調度中心顯然吸引了無數的目光,負責接待的工作人員對界面新聞記者表示,他最多一天接待了六次參觀,前一天剛剛接待了江蘇省副省長和宿遷市委書記。
除了政府部門,國企單位諸如水利、電力等部門也對無人機有興趣,欲采用其進行高空勘測等任務,該調度中心還欲與當地高校聯合輸出無人機課程。她強調,京東未來的運營能力將對社會開放。
目前亞馬遜、蘇寧、圓通、中通進行測試的都是多旋翼機,在業內人士看來,多旋翼機只是個“玩具”,可靠性低,在復雜電磁環境中無法正常運行,是飛行效率最低的飛行器,但它的優勢是技術含量低、制造簡單、成本低。
順豐的無人機為什么有窗戶?
7月,印有順豐logo的大型固定翼無人機在水上起飛的視頻引起熱議。
較于小型無人機來說,固定翼無人機載重更大、飛行距離更遠、飛行限制更小。固定翼的飛行高度達到數千米,屬于低空空域。
順豐和京東幾乎同時轉向大中型固定翼無人機的研發。一名知情業內人士李中(化名)對此評論道,“兩個老板都想爭做無人機的開創者,現狀距離人們想象的情況并不樂觀!”
2014年,順豐投資的深圳智航無人機有限公司,占30%股份;2015年,順豐投資五個億與“煉石有色”共同成立一家名為“朗星”的無人機研發公司。
順豐設想通過無人機實現航空物流網絡的干支對接,完成對三線及以下城市的空網覆蓋。無人機與現有貨機系統相結合,由貨車從分揀中心取貨,原因是無人機機場不可能建設在民航機場。
李中對界面新聞記者透露,上述順豐水上飛機由上海名為“優偉斯”的公司研發。界面新聞記者對比“優偉斯”的無人機發現,與網絡爆出的水上飛機極為相似,但并沒有得到順豐官方的確認。
左:順豐水上無人機;右:優偉斯無人機U650
根據優偉斯發布的產品參數:該無人機起飛重量為650公斤,載荷150公斤,核載率只有1/6。而傳統運輸機的指標要達到1/4,這意味著成本的高昂。

來源:上海優偉斯智能系統有限公司官網
界面新聞記者注意到,該無人機還有窗戶,李中對界面新聞記者表示,窗戶是有人機改造遺留的產物,窗戶重量大、強度差,會帶來安全隱患。
李中表示,行業里沒有成熟的用于物流的工業級無人機,未來的設計一定是越野型的:結構簡單、結實耐用、能適用于惡劣天氣環境。
有人機與無人機有何不同?有人機配備生命系統,儀表盤、供氧系統、通訊、空調等,無人機只需配備自動駕駛系統和通訊系統,結構簡單、制造成本低。另外,由于精簡了飛機上的設備,使得重量降低,核載率更高,運營成本更低。
李中表示,順豐曾經甚至考慮過直升機,但由于直升機結構復雜、效率低下而放棄。
京東幾乎同時轉向大中型固定翼無人機的研發,在宿遷調度中心的旁邊,80畝地將被建設為一個無人機機場,包括一條250米用于大中型固定翼無人機的跑道和三個多旋翼機停機坪。
這片空地將被建設為無人機機場,綠色區域為無人機起降點
劉艷光對界面新聞記者表示,“市場浮躁,經過一年多的過濾,考慮到已有機型改造的不確定性,最后決定自己研發,同時與行業合作開發。”
據介紹,京東正在研發載重500公斤-50噸的中大型無人機,形成干線大型無人機+支線中型無人機+末端小型無人機的三級無人機物流體系,與京東的七大中心、260多個FDC倉、8000多個配送站點相銜接。
京東計劃數年內在陜西省內實現三級物流網絡的全覆蓋,陜西境內2小時達的生態圈,實現村村通、縣縣通。
值得注意的是,載重50噸、總重200噸的飛機,相當于全貨機波音767、空客A300,這樣的龐然大物在低空飛行將帶來噪音、安全性、空氣阻力等等一系列問題,根據民航規定,起飛重量超過5700KG就不屬于通用航空,無論是適航認證還是運營要求都大大超過通航管制的范疇。
另有知情人士向界面新聞記者透露,目前京東的大型無人機正在論證總體設計方案,離真正實際運營還很遠。
在李中看來,目前公布的無人機機型和參數都不適合運輸,航速、飛行高度、核載、飛機結構都不適合,參數沒有依據。
“每個場景適用的機型都不一樣,沒有人做得這么細,急于進入這個市場,先飛吧。”李中對目前的研發狀況表示無奈。
京東與順豐的無人機基地相繼宣布落地,李中認為,無人機產業基地是個偽概念,目前無人機很多配件都是通航已有的,比如機身、起落架等配件。
他表示:“航空不同于其他行業,信任門檻非常高,壟斷性強,產業基地包括調度系統、維修保障系統、無人機分揀站等等,目前國內這樣的通航基地都沒有。”
這意味著,除了飛機本身,無人機商業化還面臨著極大的外部條件的限制。
遙遠的商業運營
在宿遷,京東的無人機執飛要對徐州空軍進行三次報備——飛行前一天報備、當天飛行前半小時確認飛行線路與架次、配送結束進行第三次報備。
宿遷調度中心負責人告訴界面新聞記者,兩個月內徐州空軍分別以“有活動”和“6000米高空有軍用飛機飛行”為由兩次拒絕申請,當天一天都不能飛行。
早在去年珠海航展上,順豐便展出了固定翼無人機的1:5模型:載荷1噸,起飛總重4噸。李中對界面新聞記者透露,這款機型預計將于今年年底進行試飛,但離正式運營至少需要兩年的時間。
根據民航局的規定,飛機起飛重量大于116公斤以上需進行適航認證,“最少”需要兩年時間。目前無人機的適航認證還沒有相關標準,“時間極不確定。”
這反映了無人機的尷尬現狀。根據民航局的劃分,無人機屬于通航范疇,不得不忽視通航的大背景。
“不能把無人機單純當作一個交通工具,像車輛離不開高速公路一樣,除了飛機本身,無人機也需要一整套系統:空中高速公路網、空管、雷達、配套法規、氣象服務、維修培訓服務等等,但這套系統還是空白。”李中表示,“你丟了都找不回來,出了事誰負責?”
順豐與四川政府合作、京東與陜西政府合作,在接受采訪中,京東無人機項目負責人劉艷光提到最多的也是“政府”:運營的困難比技術的困難更多,各個方面都需要與政府合作。
一方面,劉艷光表示,無人機目前沒有統一的標準規范,國家各部委和民航局都處于征集草案、試行階段。她透露,目前京東正在聯合民航局起草工業級無人機相關標準:“國家現有政策導向鼓勵這種新運力。”
另一方面,還有空域、空管等監管上的困難。
兩家公司選擇四川和陜西試點,原因是人口密度小、偏遠地區空域限制較少。
一直以來,中國空域未分類劃設,空域使用多頭審批環節復雜,難以滿足通航機動性和時效性的要求;空域使用和管理法規標準不完善,還沒有形成全國統一的空域劃分、使用和管理法規標準體系,各個地區對低空空域劃設標準尺度掌握不盡相同。
空域的申請必須由政府申請,不是企業,對于順豐獲得贛州市空域審批的意義,李中表示,“只要符合條件、有正當理由、不違反規定,一般都會批準,是批幾條線而不是讓你隨便飛,順豐目前批的還是飛100米的多旋翼機,低空還沒批,固定翼無人機還不能飛。”
對此,京東劉艷光認為,從目前國家已經在一些地方進行空域試點性開放來看,未來大方向是好的。她透露:“目前京東與陜西空域管轄方正在共同研究、探討更多可能性,不久整個陜西空域有更大范圍的開放、甚至是全域性。”
“低空無人機項目”研究組組長王可(化名)在接受界面新聞記者采訪時表示,事關國家、公眾安全,低空空域直接指揮權和管制權必須交給國家統一管制,企業不能取代國家職能。
硬件方面,王可表示,目前低空雷達網尚未建設完畢,無法進行實時監控:“飛機飛行300公里之內可用基站控制,再遠就要用衛星進行定位,500公里以上需裝飛行衛星,但這樣飛機的體積和重量都增加,成本增高。”
對于以上困難,劉艷光對界面新聞記者強調,京東的調度系統將與國家監管系統進行對接:“讓國家監管部門知道京東在做什么、怎么做,京東是可控的、可監管的。”
除了空中系統的建設,機場等地面設施也是布局的一大方向。目前,順豐和京東都宣布要在四川建無人機機場和機場運營公司。
但王可對界面新聞記者表示,機場并不是任意修建的,機場要與空中航路相銜接,需報民航總局審批,進行航路認證或新開航路。建設機場的前提是航路規劃達到要求,是整個空管體系的一部分。
另外,目前無人機機場的標準、管理辦法沒有出臺,雖然無人機機場構造簡單,但建立全國的基礎設施仍是一個企業無法負擔的成本。目前的固定翼無人機機場大多是軍用。
對此,劉艷光也認為,機場只有政府的支持才能建起來,目前很多通航機場利用率低下,京東將把現有的通航機場用起來,或者與政府機場規劃部門、通航機場管理公司合作建設,未來向行業開放。
她承認無人機進展面臨上述挑戰,但她認為,可以用京東的大數據和貨運需求,來激活通航產業:“有人做,就會伴隨帶來適應性的新政策。”
新的運輸模式來了?
在界面新聞記者的采訪中,大多數受訪者認為無人機送貨的前景并不明朗,但是中國通航的大方向。龐大的貨運需求可能推動無人機的發展、打開通航的局面。
根據中國民用航空局飛行標準司發布的《2016年通用和小型運輸運行概況》顯示,截至2016年12月31日,中國有224家實際在運行的通用及小型運輸航空公司,從業飛行人員2524名。中國飛行員少、貴,效率低,將配送員變成飛行員是絕對接受不了的成本,培養飛行員需要一定飛行時間,“這迫使他們一定要做無人機。”王可表示。
但是,王可表示,目前中國大小型無人機的設計制造技術已經成熟,但能真正商業化運輸運營的幾乎沒有成功的案例。
最重要的不是飛機,而是系統,運輸工具改變帶來的是新的運輸模型,包括新的空管系統。京東和順豐按照傳統干支結合的方式來構建無人機運輸系統,是最好的運輸模型嗎?