培訓學院微信系統建設方案
一、 系統概述
圍繞學院微信公眾號進行開發:
1、 幫助學校建立一個信息平臺,學校能夠發送新聞、視頻,能夠收集學生的課程反饋,并能有效將學員轉化成學校公眾號粉絲,擴大學校影響力。
2、 意向單位能夠在線預約學習培訓。
3、 教師能夠在線組建班級、排課,查看學員評價,并對評價、留言進行回復。
4、 學員能查看學校通知,查看課程安排,對所學課程進行評價。
5、建立視頻發布平臺。
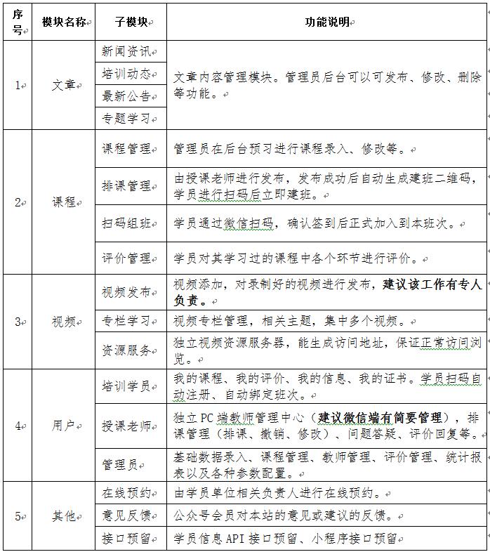
二、 核心模塊
三、 業務流程
1、 基礎信息錄入
首先需要后臺管理人員將教師資料、教室資料、課程資料錄入系統。
2、 排課流程圖
排課工作需要班主任進行操作,班主任需先取得教師角色賬號。
3、 組班流程圖
組班工作也是需要班主任在接到新學員后組織完成。
4、 評價流程圖